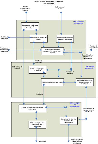
Workflow do projeto de componentes

Diagramas dos pacotes de projeto de componente
Atributos de um componente
Disponibilizador da interface : <nome do especificador>
Motivação: < cenários e solução>
Consequencia: <beneficio>
Concreto: < solução>
Analogia: <estudo de caso>
Uso: <dominios>
Container: <regra de negocio>
implementação <riscos>
Entrada: <nome das entradas>
Fornecedor: <nome do fornecedor de informação>
Saida: <nome das saidas>
Operações delegadas: <nome das rotinas chamadas>
Componentes relacionados:<nome das rotinas que chamam o componente>
Ciclo de vida:<estados do componente>
Participantes: <nome, responsabilidade e colboração>
Informações para publicação: Nome: <nome do componente>
Categoria: <categoria tema/subtema que pertence o componente>